Instance Verification Kit (IVK)
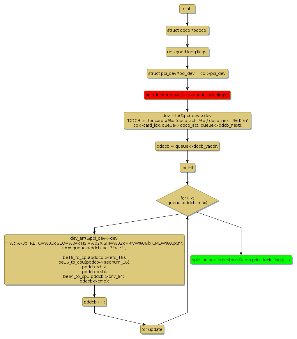
spin lock @ [5021+42+/linux-3.19-rc1/drivers/misc/genwqe/card_ddcb.c]
Instance Signature: print_lock
|
The Matching Pair Graph:
|
|
Function Name
|
Control Flow Graph (CFG)
|
Events Flow Graph (EFG)
|
Source Correspondence
|
|
print_ddcb_info
|
|
|
[4861+15+/linux-3.19-rc1/drivers/misc/genwqe/card_ddcb.c]
|